国有资产管理处(资产经营管理公司)
导航
首 页
部门简介
国有资产管理处
党政办公室
资产科
采购办
资产经营管理公司
综合办公室
资产管理与运营科
车队
政策法规
资产管理
房产管理
采购管理
经营性资产管理
公车管理
新闻动态
招标公告
中标通报
资料下载
资产管理
房产管理
采购管理
经营性资产管理
公车管理
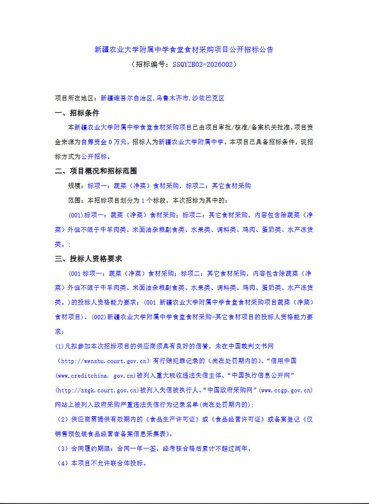
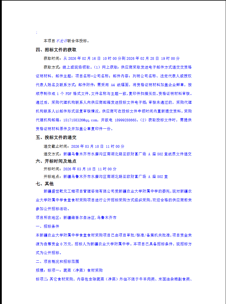
新疆农业大学附属中学食堂食材采购项目公开招标公告
发布者:丁亮
发布时间:2026-02-28
浏览次数:
10
常用链接:
新疆农业大学官网
新疆维吾尔自治区财政...
新疆维吾尔自治区教育...
新疆维吾尔自治区机关...
新疆政府采购网